11月10日,水产预制菜龙头企业国联水产发布公告称,聘任李春艳女士为公司副总经理,全面负责公司食品业务的经营管理工作。同时,聘任曹洛丁先生为公司副总经理,全面负责公司生产板块业务管理工作。
公告特意披露称,李春艳系公司实际控制人、董事长李忠之女。

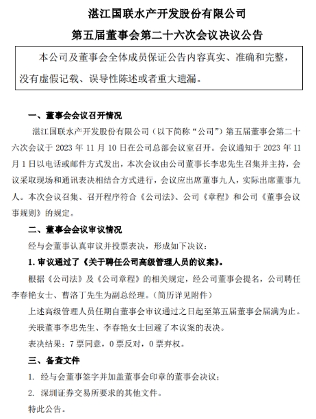
相关公告截图
这也意味着这位“创二代”正式从父辈手中接棒。上海证券报提及,此次新一届管理团队的上任,在国联水产22年的公司历史中堪称一个重大的标志性事件,意味着国联水产将在李忠董事长及陈汉等创始人管理团队的辅佐下向李春艳等年轻管理团队传承,迈入打造百年企业的新发展阶段。
公开资料显示,李春艳2016年10月加入公司,为新零售业务负责人,分管水产品牌中心、研发中心和物流中心,在水产电商领域颇有建树,曾创下“国联电商新零售渠道增速200%”的行业佳话。

李春艳(资料图片)
近年来,国联水产持续向预制菜板块发力。2022年举办半年度经营会议时,国联水产曾表示,将以预制菜为突破口全面转型升级,铆足干劲,勇夺中国“预制菜”A股第一名。
2023年10月,李春艳曾在接受采访时提及,近年来,整个水产市场行情低迷。以虾为例,包括中国、美国等水产消费大国的需求量都在降低,但全球的产量仍在不断上涨,导致虾的价格下跌,工厂和经销商都赚不到钱。她表示,危局之下转向主推预制菜爆款产品,充分展示了国联水产冲刺万亿级预制菜赛道的“新食力”和领军未来的决心。
据国联水产2023年第三季度报告显示,公司前三季度营收约39.72亿元,同比增加0.59%;预制菜实现营收6.71亿元,同比增长19.52%。但利润端仍处于亏损状态。
对于当前形势及下阶段规划,李春艳表示,基于产品持续创新、渠道快速拓展、供应链布局完善等先发优势,公司在近年的短中期内尽享行业红利。在长期竞争加剧下,公司接下来将紧紧围绕“品牌升级促发展,创新管理提效率”,坚持推进标准化与规范化,夯实产品力与品牌力,通过由点到面强化系统性竞争能力,推动公司成长空间全面打开,实现长期致胜。
| 发表评论 |
咨询:0779-2029779
随时,随地,伴你身边!
图文推荐
最新企业经营领航
今日要闻
热点推荐
X
